点赞
评论
收藏
分享
当前位置:
特斯拉上海工厂将国产Model 3/Model Y
耿源
原创 · 0浏览·2018-10-24 18:41关注
[汽车之家 新闻] 日前,我们从相关渠道获得了特斯拉未来将于上海超级工厂生产Model 3(参数|询价)和Model Y两款车型的信息。

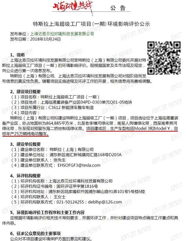
就在特斯拉公司与上海市规划与国土资源管理局正式签订《土地出让合同》不到10天后,我们从上海环境热线官网公布的《特斯拉上海超级工厂项目(一期)环境影响评价公示》当中发现了关于特斯拉国产车型的信息。其中该工厂未来将率先投产特斯拉Model 3和Model Y两款车型,产能目标为25万辆/年。
『特斯拉Model 3』

『特斯拉美国超级工厂』
特斯拉Model 3目前正在特斯拉美国超级工厂日夜加班进行生产,截止3季度产能约为4000辆/周,但仍然无法达到交付全球的目标,截至目前特斯拉Model 3今年已经销售了59305辆,并且不含中国市场。
而目前处于全球第一大新能源车市场的中国至今未有Model 3交付,而此次上海超级工厂项目环评的公布,未来将解决Model 3在中国市场交付的问题,同时作为特斯拉打造的第二款SUV——Model Y也将在该工厂生产,从而满足中国市场的需求,有关Model Y的更多信息目前尚未公开,我们也将持续关注报道。(文/汽车之家 耿源)
文章标签
点赞
评论
收藏
分享
举报/纠错
作者其他作品
Model 3(进口)相关视频
更多
论坛推荐
进入Model 3(进口)论坛
扫码下载汽车之家App
© 2026 汽车之家 www.huanglqi.top
京公网安备 11010802000104号
京ICP备09113703号-1
信息网络传播视听节目许可证: 0110553
广播电视节目制作经营许可证
公司名称:北京车之家信息技术有限公司
中央网信办违法和不良信息举报中心
违法和不良信息举报电话:400-868-5856
举报邮箱:jubao@autohome.com.cn
京ICP备09113703号-1
信息网络传播视听节目许可证: 0110553
广播电视节目制作经营许可证
公司名称:北京车之家信息技术有限公司
中央网信办违法和不良信息举报中心
违法和不良信息举报电话:400-868-5856
举报邮箱:jubao@autohome.com.cn


