点赞
收藏
分享
当前位置:
北京市暂停出租车、网约车出京运营业务
翁萌
原创 · 0浏览·2020-06-16 10:30关注
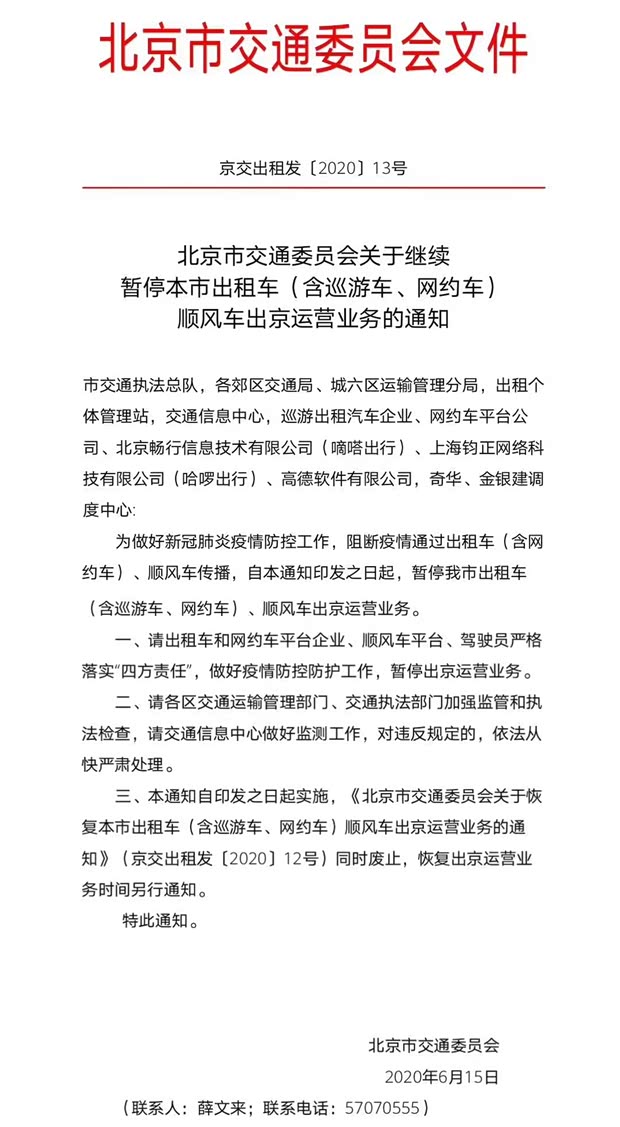
[汽车之家行业] 据北京市交通委消息,自6月15日起,为做好新冠肺炎疫情防控工作,北京市将暂停本市出租车(含巡游车、网约车)、顺风车出京运营业务,对违反规定的,交通运输管理部门、交通执法部门将依法从快严肃处理。恢复出京运营业务时间另行通知。上一次发出此项通知,还是在2月29日。

短短5天,北京已报告106例确诊病例。截至6月16日上午上午9点,北京市现有新冠肺炎确诊病例107例,较上一日增长27例,累计确诊700例。
6月6日,北京市突发公共卫生事件响应级别调整为三级;6月8日,本地确诊病例清零;到6月11日,北京已连续56天无本地报告新增确诊病例。但随着西城区、丰台区陆续出现确诊病例,北京新增12地升级为疫情中风险地区,全市各社区(村)都采取二级防控措施,恢复体温检测。截至6月15日,北京全市所有社区(村)采取三级应急响应,二级防控措施,一级工作状态,全面进入“战时状态”。

除交通限制以外,北京市相关部门将新发地批发市场作为流调溯源的重中之重,对密切接触人员展开核酸检测,同时暂停周边部分学校复课,暂停部分大型展馆、公共场所开放,对丰台区市场周边11个小区实施封闭管理措施,落实24小时专人值守,并调整设置3处蔬菜和水果临时露天交易区,实行闭环管理,做到“人人测温、车车消毒、佩戴口罩、有序限流”,确保交易区绝对安全,保障首都市场果蔬供应。(文/汽车之家翁萌)
文章标签
点赞
收藏
分享
举报/纠错
作者其他作品
扫码下载汽车之家App
© 2026 汽车之家 www.huanglqi.top
京公网安备 11010802000104号
京ICP备09113703号-1
信息网络传播视听节目许可证: 0110553
广播电视节目制作经营许可证
公司名称:北京车之家信息技术有限公司
中央网信办违法和不良信息举报中心
违法和不良信息举报电话:400-868-5856
举报邮箱:jubao@autohome.com.cn
京ICP备09113703号-1
信息网络传播视听节目许可证: 0110553
广播电视节目制作经营许可证
公司名称:北京车之家信息技术有限公司
中央网信办违法和不良信息举报中心
违法和不良信息举报电话:400-868-5856
举报邮箱:jubao@autohome.com.cn

