点赞
评论
收藏
分享
当前位置:
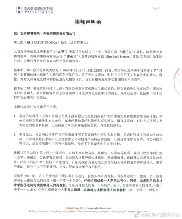
或侵权 艾弗森代理公司向奔驰发律师函
姜澈
原创 · 0浏览·2020-12-18 17:03关注
[汽车之家行业] 2020年12月17日,一则关于奔驰发动机的宣传广告迅速在社交平台传播,此则广告借助某知名NBA篮球明星的故事来宣传自己的1.3T发动机。这一举动引起了众多篮球粉丝的不满,而该明星的国内代理公司也向奔驰方面发布了律师函。

根据律师函的描述,北京梅赛德斯-奔驰销售服务有限公司在12月17日,通过多个社交平台发布了以“身高并非篮球的唯一标准”为题的汽车产品广告,该广告中以歪曲、影射方式使用了艾伦·艾弗森(Allen Ezail Iverson)的姓名、肖像,并对艾弗森先生的体貌特征进行贬损性评价。


参考律师函提供的证据,广告中使用的人物剪影确实与艾伦·艾弗森存在很高的相似度,不过衣服背后的英文名被改为了“IVERSEN”。截止至目前,艾伦·艾弗森的认证微博已经对该律师函的消息进行了转发,但奔驰方面尚未作出回应。
编辑点评:
销量火热,加价卖车现象频出的奔驰似乎总被负面新闻缠身,在“发动机盖门”、“A 45 S动力故障门”等热点事件之后,其官方发布的广告又涉嫌侵权。不可否认的是,这条广告的创意值得肯定,如果能够使用没有争议的素材,本可以是一次非常成功的跨界营销。这既是对奔驰产品的尊重,同时也是对艾伦·艾弗森这位伟大NBA名宿的尊重。(图片来源:@MUHO幕后篮球、奔驰;编译/汽车之家 姜澈)
文章标签
点赞
评论
收藏
分享
举报/纠错
作者其他作品
扫码下载汽车之家App
© 2026 汽车之家 www.huanglqi.top
京公网安备 11010802000104号
京ICP备09113703号-1
信息网络传播视听节目许可证: 0110553
广播电视节目制作经营许可证
公司名称:北京车之家信息技术有限公司
中央网信办违法和不良信息举报中心
违法和不良信息举报电话:400-868-5856
举报邮箱:jubao@autohome.com.cn
京ICP备09113703号-1
信息网络传播视听节目许可证: 0110553
广播电视节目制作经营许可证
公司名称:北京车之家信息技术有限公司
中央网信办违法和不良信息举报中心
违法和不良信息举报电话:400-868-5856
举报邮箱:jubao@autohome.com.cn

