[汽车之家行业]于3月28日正式交付的蔚来ET7(参数|询价)订单,日前网传被加价5000-10000多元转让。对于这个行为,蔚来客服日前称,“可能是骗局,公司政策不支持购买第三方订单,不是通过销售或APP下单的后续会产生问题。”
但一位熟悉蔚来汽车销售的内部人士周宇(化名)告诉汽车之家,“转单确有其事,只是加价金额没有那么高,之前第一批ET7订单,车主转让都能赚3000元,极少数能加价5000元成功。”

实际上,“卖家”将几个月前下的订单转卖出去,收取一定的“转单费”,这在业内已不是新鲜事。特斯拉、小鹏、哪吒等热门品牌均在各大论坛和二手交易网站上有转单的帖子。
一般转让费会根据提车时间决定,提车时间越早,收取的转让费用越高。近期,随着新能源汽车疯狂涨价,放大了新能源车有偿转单的收益,“转单”变成了一项更加有利可图的生意。
比如,每转让一个特斯拉订单就可获得5000-20000元的报酬,甚至还有“卖家”收取咨询费,手把手教“买家”如何避雷。“我已经给黄牛交了1200元‘学费’,里面的路数已经摸清,帮你们少走弯路。”在某二手交易网上,一位卖家如是说。
转单乱象丛生,背后似乎已经形成了“一条龙”的产业链,也有越来越多的人将其当作疫情之下“发家致富”的赚钱方式。对于消费者而言,购买转让订单靠谱吗?为何车企明明有规定,禁止转卖汽车订单,这些订单还能高价在二手交易平台上流通?

■“囤积”热门车型,倒卖订单有多赚?
此前,中国部分新能源车企通过限制权益来打击黄牛。比如,蔚来推出“首任车主权益”,其中包含大量免费服务升级等变相优惠,销售合同也会约定,车辆一旦转售,上述权益自动失效。
但在某二手交易网站上,一位来自上海的卖家对汽车之家称,“转让之后,你就是首任车主,后期利益不会有任何损失。”这到底是怎么回事?
虽然蔚来官方强调“不可转单”,但实际中,可以让蔚来的销售顾问(Fellow)暗中操作。“Fellow不管那么多,有人提车就行,单子越多提成越高。”周宇耸耸肩。

在各二手交易网站上,有大量“黄牛”在转让订单,一些是个人身份做中间商赚取差价,另一些则是专业的二手贩子参与其中。
相比蔚来的“小赢小利”,特斯拉更是实打实的“理财产品”,堪称黄牛囤积的主力。
2022年以来,特斯拉已经连续四次上调产品售价。第一次是1月1日,Model 3和Model Y后轮驱动版分别上涨1万和2.1万元;3月10日-3月17日,特斯拉在8天内连续涨价三次,Model 3高性能版累计上涨2.8万元,Model Y长续航版和高性能版分别累计上涨2.8万元和3万元,后轮驱动版上涨1.5万元。
央视财经日前在报道中指出,一位正在转卖特斯拉Model 3订单的长沙车主表示,自己在去年底下定了Model 3的订单并在近两日即可提车,但需要支付1万的转让费用。

另一位浙江温州的二手车商表示:“目前各地订购新车基本都要三四个月,但如果在他这里购买,以一辆后轮驱动的Model Y为例,这几天就能提车,还比目前的官方售价低18900元”。
不仅是特斯拉,提前购买其他品牌车辆到现在转卖也能获利。据不完全统计,进入3月以来,已有近20家新能源车企的40余款电动车宣布涨价。
根据车型不同,价格上涨幅度普遍在3000元到3万多元不等。小鹏汽车除宣布部分车型涨价,还削减了1000度免费充电等车主权益。目前只有蔚来、高合,以及问界,智己等新兴品牌还未表态是否调整价格。

一位正在转卖小鹏P7的车主称,“2022年1月订单,年前价格,有价值补贴7000元,每年送3000度电,相比涨价后的价格优惠了差不多3万左右,随时提车,现8888元转让。”
实际上,2021年下半年,新能源汽车上游原材料价格就已经不断攀升,行业人士早就获悉电池和新能源汽车价格会上涨。
早前,汽车之家就针对原材料涨价写过一篇《缺芯猛于虎?原材料:问过我涨不涨价了吗?》,大宗商品的价格大涨,极大压缩了汽车零部件企业的利润空间,部分产品已经是零利润,甚至赔本在生产。
彼时,很多车企都在观望,看谁先涨价。一些预判到新能源车价格上涨的“黄牛”闻风而动,甚至会一次性下单多辆新能源车,先锁定优惠,等着适当时机再转手卖出手头的订单。
随着新能源汽车的蓬勃发展,今年将会有更多热门新车进入市场。一家新能源车企的销售告诉汽车之家,“这就像是商场做促销一样,要是我们促销力度大,5000抵几万元,一些拿着名额的黄牛就赚得更多。”
如此看来,黄牛似乎迎来了“新春天”?
■销售触碰“红线”,禁令形同虚设?
转单现象由来已久。比如,早前,极氪品牌就在锁单前,允许已支付定金的准车主开通“转单通道”,将车辆转移给其他人。
在燃油车上,也有不少当前市面上紧俏的车型,或者部分配置提车周期较长的车型出现在二手交易平台上,坦克300、坦克500黑武士版本、皇冠陆放四驱旗舰版车型等都是“黄牛”的目标。
为了遏制转单现象,坦克品牌曾在《关于坦克500异常订单的公告》中称:“对新增订单,下定人与实际收货人不匹配,且无法证明直系亲属或者限牌城市牌照车辆租赁关系的订单,则认定为无效订单。”
眼下,随着转单现象愈演愈烈,确实已有部分新能源车企也相继出台了相关政策。
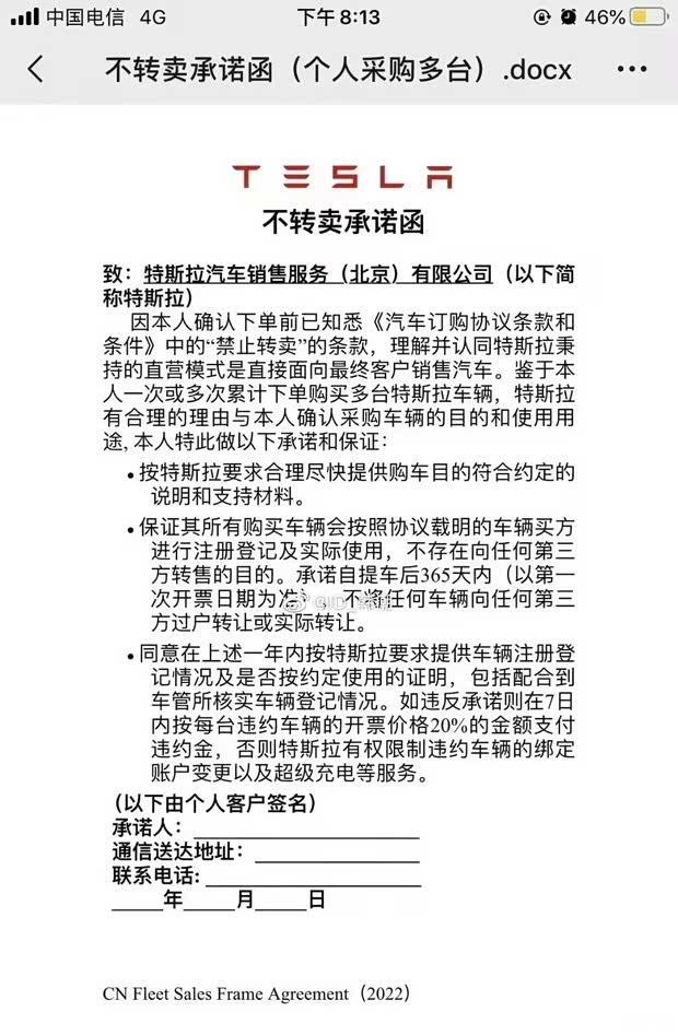
近日,网络上流传特斯拉要求客户签署“不转卖承诺函”。由于部分用户一次或多次累计下单购买多辆特斯拉汽车,提车后再转卖给他人,赚取差价,特斯拉要求这些用户承诺自提车后一年内不向任何第三方过户转让或实际转让,如果违约需支付车辆开票价格20%的违约金,否则特斯拉有权限制违约车辆绑定账户变更以及超级充电等服务。

尽管“严令”发出,但在各大二手交易网站上,特斯拉的转让帖子数量仍然有上百条。据悉,黄牛们如果官网下订单碰到困难,他们就会转而向车主手中收购订单。虽然收单成本高一些,但仍然有利可图。
汽车之家询问多方卖家如何“转订单”,给出的答案都是“过户”。“我本人陪同过户,车我全程不碰一下,等车辆手续办完了,我再过户给你。”一位二手交易平台上的“黄牛”说。
那既然签署了“不转卖承诺函”,特斯拉就真能不交车了吗?相关民事律师分析,这份函在法律上是无效的,从交付到车主手中,这部车的所有权已经转移,消费者有权处置自己购买的商品。如果卖方拒绝交车,消费者可以起诉要求特斯拉履行合同。
“新车过户交易,特斯拉是无法掌控的,100%可以成功。”一位已转单成功的上海“买家”对汽车之家称,“特斯拉也没有和首任车主强绑定的‘首任车主权益’,很多车主都这么操作。”
但他也吐露了不少苦水,“流程太复杂了,过户缺点也明显,无法贷款,需要垫付车款,车辆视为二手车,有一定的交易风险。”
鉴于特斯拉的价格持续走高,以及提车时间越来越久,虽然有一定的风险,但仍有不少车主选择铤而走险。
即使一些推出“首任车主”权益的车企,在实际操作中也阻碍不了转让订单的发生。周宇坦言:“首任车主的认定,依靠购车发票、机动车辆登记书来证明,但在购车发票开具前,转让订单只有一线销售才会知晓,在没有锁单变成大定前,订单和权益都不会受到影响。”
和蔚来声明的内容类似,近日,小鹏汽车也强调,小鹏汽车的产品订单均进行身份证实名关联,合同前均需核实身份信息后方可进入交付环节。如有客户因个人原因取消预订,车辆订单将重新纳入统一管理,不存在私人二手订单转卖的可能性。
但汽车之家在走访时发现,规定虽严,也有销售会为了维系客户,帮忙转订单。一位转让小鹏P5的车主对汽车之家说,“可以转,因为我的订单是1月底,销售承诺不影响,可以操作。”

事实上,部分汽车销售为完成业绩,在诱导用户下单时暗示订单可以转让。有媒体在今年初探店时,就有小鹏、极氪的销售表示:现在下单能享受2021年最后一波优惠活动。就算等到快提车时您不想要这款车,但如果亲朋好友有需要的话,车辆登记姓名是可以再协商的,只要是您认可的朋友,这个订单都是能转让出去的。
虽然转单行为被车企视为“红线”,但暗箱操作的机会也不是没有。另一家新能源车企的内部人士也明确对汽车之家称,“官方明确规定不允许转单,但私下我们就不管了。”
■倒买倒卖何时休?
一方面,直销模式下,车企作为直面消费者的卖方,对订单实行“差别制”,越早下定获得的优先权益越多。如今一大波车型涨价,给原先囤货的“黄牛”转让订单提供了更大的空间。
另一方面,“先付款后交付”的模式,导致一些热门车型上市后,车企产能跟不上终端订单的增长速度,这就进而导致供需出现失衡,滋生了“黄牛”加价转卖订单的现象。
“新能源车订单转让的火爆,反映了当下新能源汽车生产秩序和交付环节的混乱,这是由于上游芯片短缺,原材料涨价等因素所导致。当然,也不排除部分车企是故意营造车辆紧缺的气氛。”汽车分析师黄波(化名)称。
根据乘联会发布的3月第三周周度分析,部分电池企业今年改变了价格谈判规则,价格每季度谈定,并有价格开口,因此签订新订单的车企压力非常大,只能通过涨价来缓解成本压力。预计第二季度市场可能出现价格透支情况,但到第三季度会有所好转。
如果原材料的价格得到控制,特斯拉的官方价格也会重新下调,倒卖订单的盈利空间会被挤压,黄牛炒作的现象也将有所收敛。

然而,加价转让订单,归根结底是一种商业行为,关键还要取决于消费者的态度。一旦接手转让订单,消费者也需要承担相应的风险。
业内人士给汽车之家分析了几个“极端”情况,“比如过户中,你的钱已经打了过去,但车名义上还是卖家的,有多少风险可以想象一下,如果卖家突然反悔,或者要求加价等等。此外,还会有二手车处置解释的风险,这些都需要消费者谨慎对待。”
对于车企而言,黄牛的囤车现象会给直营模式发出挑战,特斯拉自然也意识到了这一点。“对于一个强势品牌来说,维持定价权是一个非常重要的品牌力象征,无论是涨价还是降价。特斯拉打击黄牛背后,也是其对控制新车价格体系的执念。”黄波指出。
想要杜绝黄牛加价转售订单的现象,保障直营渠道正常运营,车企单单推出一些“纸上谈兵”的条例还远远不够。中国汽车工程学会名誉理事长付于武也发表过自己的观点,“企业要有明确的态度,严禁破坏市场规则的行为发生,必要时广而告之整体市场。此外,企业需要各种方式来保护自己,例如为适应新形势出台相关管理办法,严管营销体系。当然,一套成熟的法律体系也能为企业提供很大的帮助。”(文/汽车之家 彭斐)
您是否愿意加价购买“黄牛”的转卖订单?如有更多问题和经历,欢迎评论区分享。
京ICP备09113703号-1
信息网络传播视听节目许可证: 0110553
广播电视节目制作经营许可证
公司名称:北京车之家信息技术有限公司
中央网信办违法和不良信息举报中心
违法和不良信息举报电话:400-868-5856
举报邮箱:jubao@autohome.com.cn

