[汽车之家 行业] “都给您优惠这么多了,还要什么购置税全免和全险?如果您非得纠结‘购置税’和‘全险’这个字眼,我们也可以给,但车价优惠幅度就得相应下调,购车总体价格其实一样。羊毛出在羊身上,何必麻烦呢?”在某日系品牌4S店内,销售人员小王对汽车之家如是说道。而在几天前,该日系品牌才刚刚打出了“全系车型购置税全免”以及“赠送全险”的招牌。显然,终端并没有执行好这一政策。

在随后与各品牌销售的交流中,汽车之家发现,随着购置税减征政策出台,不少品牌4S店都已悄悄收窄终端优惠幅度。在一张被曝光的某经销商内部微信群聊截图中,品牌店面主管甚至发出了“所有车型价格回调,购置税减免多少就加多少”的群通知。

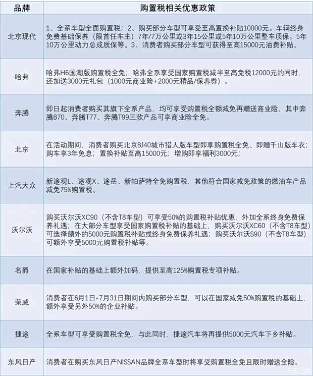
5月31日傍晚,国务院正式发布《关于印发扎实稳住经济一揽子政策措施的通知》,其中包含购置税减征政策具体细则。策刚发布后的几分钟内,各大品牌纷纷出炉了相应的跟进措施,乘用车市场一下就“卷”了起来。有的企业宣布,在国家减征50%购置税的基础上,企业会进行补贴,为消费者提供50%购置税额度的购车优惠;有的企业宣布,不仅购置税“全免”,还将给消费者提供车辆终身免费保养,以及油费补贴。
从目前的情况来看,上述措施确实让消费者购车热情大增,但不少品牌在终端销售的过程中,也存在缩减优惠的情况。其实本轮购置税减征政策的初衷,是重新激发车市活力,以部分透支为代价,为车企、经销商塑造缓冲期,以应对未来更加激烈、残酷的竞争。作为经销商,纵使“玩套路”或多或少是受迫于交付压力、经营压力,但面对消费者时也该多一分真诚;而作为车企也应该明白,即使在本轮政策的刺激下,今年车市重回增长,但减征不会持续存在。为了在明年政策退坡后还能过上舒心的日子,每个人都应该积极思考未来,做好“谨慎过日子”的准备了。
购置税减征下的终端套路
“对于我们来说,这次的政策刺激力度是空前的。5月31日政策刚一出炉,朋友圈马上就‘炸了’,我们要比消费者激动多了。”某欧系二线豪华品牌4S店员工许同(化名)表示。据他透露,前一段时间,受车市下行影响,店面销售业绩很差,为了完成厂商下达的销售任务,他们店里不得不把部分滞销库存车过户到4S店员工的名下。

『部分品牌购置税减征政策跟进措施』
“相当于我们把车卖给了自己,这样才能完成目标。然后趁着现在购置税减征的热度,我们再把这部分车拿出来当二手车往出卖。”据许同介绍,除了这批“二手车”,店面内新车的优惠幅度也是空前的。国家购置税减征政策限于30万元以下车型,经销商终端售价也按照此标准进行了下调,此前售价超过40万元的中大型车,调整后不仅能享受购置税减免,其落地价格也不足35万元,价格优势颇为明显。
“现在效果很明显,店内看车人流量越来越大,订单数量也十分可观。”
在许同看来,本轮政策的颁布,对于他们这些汽车销售人员而言是一次很好的喘息之机,他们可以在这段时间内调整现金流及经营状态,抚平前一段时间车市下行带来的伤害。但不同品牌、不同经销商对于政策红利的应对也有所不同,在购置税减征的大政策下,一些乱象也难以避免的发生了。

“5月31日政策一出,店里连夜调了价,几乎所有车型终端优惠都出现了明显收缩。”某日系品牌4S店员工薛力(化名)表示:“表面上看,叠加购置税减征和企业补贴,消费者购车实际费用确实有所下降,但降幅要低于购置税减征的本身额度,剩下一部分钱,就让经销商赚走了。”
像薛力所在4S店一样,趁减征政策之机缩小优惠幅度的品牌还有不少。“现在这些宣传购置税全免的企业,在终端销售过程中大部分都是把本就存在的优惠说成是另一半购置税减免,大家套路都大同小异。”薛力表示,造成这一局面的原因也并不完全是经销商的责任。
“其实我们也挺无奈的。”据薛力透露,在这波购置税减征下的车企跟进中,不少经销商本身就是被车企“套路”的受害者。“在响应国家政策的同时,很多车企都打出了‘购置税全免’的旗号,但这更多停留在品牌宣传层面,在面对经销商时,他们给予的支持有限。对于一些合作紧密、较为重要的经销商,车企会在年终以返点的形式给予补偿,而一些较为弱势的经销商,就很难拿到类似的支持。”
这种情况下,经销商就不得不“自负盈亏”。在经历过前段时间的承压,经销商资金状况往往不乐观,终端大幅优惠不过是他们在车市下行中吸引消费者购车的手段,而在购置税减征带来的购车热度下,消费者购车意愿已经得到了一定程度上的提升,经销商自然就会缩小终端优惠幅度,在规则允许的范畴内尽可能的增加盈利。

对于经销商层面的优惠幅度回收,乘联会秘书长崔东树认为这是一件很正常的事。“政策出台前,经销商考虑的是生存问题,政策出台后,经销商考虑的是温饱问题,这也是经销商生存状态改变的体现。看到类似的新闻让消费者感觉很受伤,但这实际是正常的现象,供需因素决定价格促销,需求不旺自然是价格特别低,确保一定的销量;但需求强烈增长后,促销必然回收,这样经销商就有一定毛利”
除盈利诉求外,选择在短期内缩减终端优惠,同样也出于安抚前期消费者心态,及部分热销车库存不足的想法。
“之前的车市下行大家的压力都不小,我们几乎是‘求爷爷告奶奶’才笼络了一批消费者购车,而他们中不少人开票日期都是5月底,有的甚至还没提车。如果我们在新政策出台后依旧维持此前的优惠力度,这些消费者很有可能心态失衡,前来找我们索要说法,要求退车。这不仅影响我们的信誉,也会牵扯大量精力。如今的优惠缩减,不仅可以让这些消费者安心,同时也可以试探市场反馈,并依照反馈慢慢调整价格。”薛利表示,“现在芯片、原材料都在涨价,不少热销车型的车源本来就不够,政策一下来,消费者购车热情全激发出来了,如果不缩减优惠,恐怕用不了多久就没车可卖了。”
对抗未来利空的手段
翻看近期国家层面、地方层面,以及车企方面给予的刺激性政策和补贴,主要分为三大类:税费减征、现金补贴、免费保养。前两种方式涉及国家、地方财政,很难长期持续,且在一定程度上会透支未来市场。
“此次购置税的减征范围力度挺大,但下半年的政策综合作用,一定会透支一部分明年的购车需求。”全联车商投资管理有限公司总裁曹鹤表示。如今,业界普遍认为本轮购置税减征政策可拉动200万左右新车增量,促使2022年乘用车销量实现4%左右的同比增幅,但对于明年政策退出后的销量预测却鲜有人提及。

回顾历史,2011年,第一轮购置税减征政策正式退出,全年汽车销量增速为5.2%,远低于2009年的52.93%和2010年的32.37%;2017年,第二轮购置税减征政策正式退出,全年汽车销量增速为3.04%,明显低于2015年的7.3%和2016年的14.9%,2018年车市更是出现了负增长。
曹鹤预测,2023年第三轮购置税减征政策完全退出后,整个市场将需求将恢复正常,而算上2022年下半年的透支效应,2023年车市将出现同比微跌的局面。
“在这种局面下,车企、经销商应该做好长期打算,来对冲明年政策退出带来的利空。按此前大家的做法,无非是企业在退出前期进行补贴,但以今天的局面来看,补贴只是将长期存在的终端优惠换个说法,长此以往其实际效益也难以考证。”汽车行业分析师张尊(化名)表示:“从车企现有的应对措施来看,终身免费基础保养可能是个好方案。”
随着国内汽车市场愈发成熟、饱和,经销商销售新车的利润正在日益走低,而售后则成了稳定利润来源。随着不少车企喊出“终身免费保养”口号后,不少人也担心这种“赔本赚吆喝”的方式不可取,怕掀起业界的“内卷”之风,让经销商生存状况进一步恶化。

但在张尊看来,这种担心大可不必。“所谓的终身免费保养,免的都是基础保养,可以看做是一种变相的折扣,从财务角度是列入销售费用的。但对于车企来说,免费保养带来的好处可比直接折扣多的多。”
首先,从车企和经销商财务压力来看,免费保养的实际负担并不大。“据目前我所了解的情况,作出免费保养宣传的企业,机油、机滤等保养所需硬件,都是由车企负担,但在免费保养的场景中,所选用的机油及其他更换件都较为基础,成本不会太高。而作出此宣传后,在一定程度上也是‘锁’住了用户,可以避免因不规范保养带来的故障,提升可靠性口碑。”
对于经销商来说,免费保养的机遇则更多。据张尊解释,如今的免费保养模式下,经销商仅需提供人工,而且不排除部分品牌经销商可向用户收取人工费用,换来的则是一大部分售后订单增量,以及向用户进一步营销售后产品的机会。
“4S店本来的盈利点就不是基础保养,而是各种清洗、维护和保养升级等等,在这种模式下,具体能推销出多少产品,就看4S店的销售能力了。所以免费保养可以看做是商场的‘免费停车’,或者景区的‘免费门票’,看似让利,但通过其他方面的销售可能会赚更多。”
告别销量至上理念
几年前,美团创始人、董事长兼CEO王兴曾在自己的饭否主页上发表过一段发人深思的话——2019可能会是过去十年里最差的一年,但却是未来十年里最好的一年。当时,不少人是把这句话当段子看的。在汽车产业中,从业人员的预测虽然也较为谨慎,但大家都憋着一股劲,盼着汽车产业会在2年内(2020年)结束深度调整,重新迎来增长。

可惜,由于疫情、缺芯等种种原因,汽车产业在2020年、2021年没能摆脱束缚,一展拳脚。2022年,除上述两种原因外,汽车行业又遇到了原材料涨价、供应链危机等种种问题。一些明眼人已经看出,所谓的深度调整,极有可能将持续存在。今年的销量,可以靠购置税减征来拯救,那以后呢?作为车企,还是应该学会谨慎地过日子。
所谓谨慎过日子,不是指车企全面缩减支出,处处求稳,而是应该在不确定性逐步增强的未来,明确自己的目标,进行针对性的布局。不少企业其实已经做好这个打算了,最显著的特征是,很多“老玩家”已经不再把市场份额、销量当做最重要的考核点。

“我们更注重质量和利润率,而不是产量和市场份额。”前不久,在接受媒体采访时,大众集团首席财务官阿诺·安特里兹表示。在过去的2021年,大众也是如此做的,面对芯片短缺时,该企业将稀缺芯片分配到了高利润车型上,并进一步收窄终端优惠。在这种业务模式下,大众收获了一份较为可观的2021成绩单——销量同比下滑6.3%,但营业利润同比上涨99.2%,提升了近100亿欧元。
无独有偶,奔驰也于近期作出了类似表态。5月下旬,奔驰召开了“创造向往之经济学”战略升级发布会,其中明确表示要在2026年前,将“高端豪华”产品阵营销售份额提升60%,单车平均售价提升15%。而对于在现有销量中占有较大比例的入门级车型,奔驰则将进一步缩小其产品阵容,由如今的7款精简至4款,销售份额将于2026年减少25%,平均售价提升20%。

这对中国品牌来说,无疑是一种挑战。如今,中国品牌的向上之路已经取得了一定成绩,但与海外品牌相比仍有明显不足。数据显示,2022年3月,中国品牌在25-30万、30万以上价格区间内的市占率,分别为12.0%和12.8%,远低于10-20万元区间。在未来的常态化挑战中,一旦整体车市继续下行,中国品牌的利润率势必进一步萎缩。
“随着市场结构调整,一些细分市场已经消失了,比如曾经大行其道的燃油微型车市场,而这背后所折射出的,则是人口结构调整,经济发展模式改变等等,未来,不排除有更多细分市场的消失和萎缩,所以提升利润率,进行品牌向上,是所有企业不得不做的事情。”崔东树表示。
而在知名品牌专家顾环宇看来,就向上这条道路而言,中国品牌的引领性,突破性与国际知名品牌相比尚有不小的差距。从具体产品来看,能在25万元价位上站稳脚跟的品牌,除红旗外,基本都是新能源品牌,其中以新势力居多。

如今,尽管新能源市场渗透率越来越高,但燃油车市场仍是主盘。虽然在蔚小理等企业的感召下,东风集团、长安汽车、上汽集团、长城汽车、吉利汽车纷纷推出了岚图、阿维塔、智己、沙龙、极氪等高端新能源品牌,但这些品牌尚处于成长阶段。面临燃油车市场的下滑态势,这些高端智能电动品牌还无法独挑大梁。
由此可见,如今的购置税减征以及各地方推出的一系列刺激性补贴政策,只能看做是国家层面,付出了一定透支代价后对于今年下半年车市的一次保护,在这段保护期内,车企最该做的就是静下心来,不为眼前的小利所动,积极布局未来。待明年政策退出后,业界将迎来一场更为惨烈的厮杀。(文/汽车之家 陈灿)

京ICP备09113703号-1
信息网络传播视听节目许可证: 0110553
广播电视节目制作经营许可证
公司名称:北京车之家信息技术有限公司
中央网信办违法和不良信息举报中心
违法和不良信息举报电话:400-868-5856
举报邮箱:jubao@autohome.com.cn

