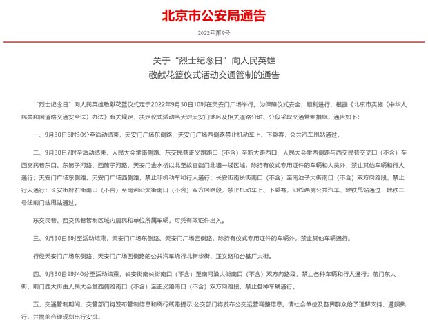
[汽车之家 资讯] 近日,北京市公安局发布通告,烈士纪念日”向人民英雄敬献花篮仪式定于2022年9月30日10时在天安门广场举行。为保障仪式安全、顺利进行,根据《北京市实施〈中华人民共和国道路交通安全法〉办法》有关规定,决定仪式活动当天对天安门地区及相关道路分时、分段采取交通管制措施。通告如下:

一、9月30日6时30分至活动结束,天安门广场东侧路、天安门广场西侧路禁止机动车上、下乘客,公共汽车甩站通过。
二、9月30日7时至活动结束,人民大会堂南侧路、东交民巷正义路路口(不含)至新大路西口、人民大会堂西侧路与西交民巷交叉口(不含)至西交民巷东口、东筒子河路、西筒子河路、天安门金水桥以北至故宫端门北墙一线区域,除持有仪式专用证件的车辆和人员外,禁止其他车辆和行人通行;天安门广场东侧路、天安门广场西侧路,禁止非机动车和行人通行;长安街南长街南口(不含)至南池子大街南口(不含)双方向路段,禁止行人通行;长安街府右街南口(不含)至南河沿大街南口(不含)双方向路段,禁止机动车上、下乘客,沿线两侧公共汽车、地铁甩站通过,地铁二号线前门站甩站通过。
东交民巷、西交民巷管制区域内居民和单位所属车辆,可凭有效证件出入。
三、9月30日8时至活动结束,天安门广场东侧路、天安门广场西侧路,除持有仪式专用证件的车辆外,禁止其他车辆通行。
行经天安门广场东侧路、天安门广场西侧路的公共汽车绕行北新华街、正义路和台基厂大街。
四、9月30日9时40分至活动结束,长安街南长街南口(不含)至南河沿大街南口(不含)双方向路段,禁止各种车辆和行人通行;前门东大街、前门西大街由人民大会堂西侧路南口(不含)至正义路南口(不含)双方向路段,禁止各种车辆通行。
五、交通管制期间,交管部门将发布管制信息和绕行线路提示,公交部门将发布公交运营调整信息。请社会单位及各界群众给予理解支持,遵照执行,并提前合理规划出行安排。
特此通告。(消息来源:北京市公安局;编译/汽车之家 毕业)
京ICP备09113703号-1
信息网络传播视听节目许可证: 0110553
广播电视节目制作经营许可证
公司名称:北京车之家信息技术有限公司
中央网信办违法和不良信息举报中心
违法和不良信息举报电话:400-868-5856
举报邮箱:jubao@autohome.com.cn

