点赞
评论
收藏
分享
问编辑
当前位置:
拉黑除名!赛力斯汽车查获三起私自变更案例 涉及两家座椅分供方
岳长兴
关注
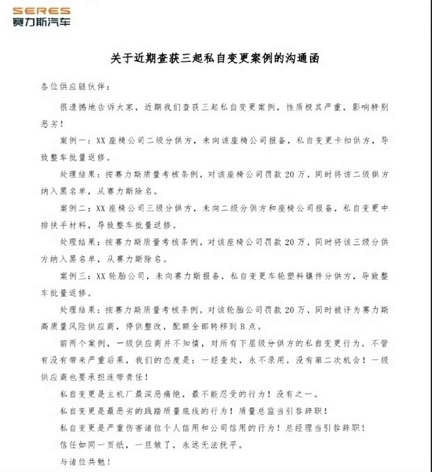
[汽车之家 资讯] 日前,社交媒体传出一则赛力斯汽车“关于近期查获三起私自变更案例的沟通函”。图片显示,赛力斯针对部分供应商存在的问题进行了公示,并处拉黑、停供整改等处罚,下附全文:

《沟通函》中列举了三个案例,分别涉及座椅、轮胎等供应商私自变更材料的问题。赛力斯强调,“私自变更是主机厂最深恶痛绝,最不能忍受的行为!没有之一。私自变更是最恶劣的践踏质量底线的行为!质量总监当引咎辞职!私自变更是严重伤害诸位个人信用和公司信用的行为!总经理当引咎辞职!信任如同一页纸,一旦皱了,永远无法抚平。”
据了解,自和华为深入合作以来,赛力斯的质量管理体系较以往更加严格,华为车BU余承东也曾公开表示,赛力斯现在采用的是华为的质量管理体系,对于问题供应商,“一经查处,永不录用”。作为参考,赛力斯与华为联手打造了鸿蒙智行旗下的AITO问界品牌,问界现有定位中型SUV的问界M5、定位中大型SUV的问界M7和定位大型SUV的问界M9。

今年7月29日,AITO问界第40万辆新车在重庆赛力斯汽车超级工厂正式下线。8月23日,赛力斯集团与华为深化战略合作协议暨赛力斯汽车投资引望签约仪式在深圳举行。(文/汽车之家 岳长兴)
文章标签
点赞
评论
收藏
分享
举报/纠错



