点赞
评论
收藏
分享
问编辑
当前位置:
机不可失 赶紧试试!特斯拉开启FSD智能辅助驾驶功能限时体验活动
颜欢
关注
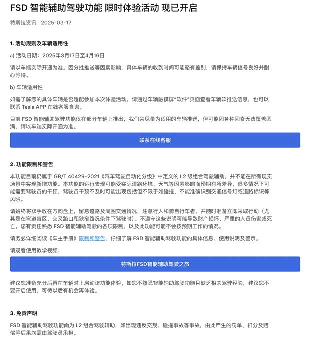
[汽车之家 资讯] 日前,特斯拉官方宣布开启FSD智能辅助驾驶功能限时体验活动,活动日期为2025年3月17日至4月16日。车辆会陆续收到地图版本和软件版本的更新,地图版本为CN-2025.8-15218,软件版本为 2024.45.32.12。因分批推送等因素影响,车辆收到活动通知的时间可能略有差别。


本次推送FSD智能辅助驾驶功能主要包含以下功能:
1. 城市道路 Autopilot 自动辅助驾驶:在通行受控道路(道路使用者通过匝道入口和匝道出口进出的主干道)和城市道路上使用 Autopilot 智能辅助驾驶,车辆会根据导航路线引导车辆驶出匝道和交叉口,在路口识别交通信号灯进行直行,左转,右转,掉头等动作,并根据速度和路线自动进行变道动作。在不设置导航路线时,会根据道路实际情况选择最优道路行驶。
2. 驾驶室摄像头:驾驶舱后视镜上方的摄像头用于判断驾驶员的注意力是否集中,并提醒您在FSD智能辅助驾驶系统启动时将注意力集中在道路上。
此外,EAP增强版辅助驾驶试用可以与FSD智能辅助驾驶限时体验活动叠加。如果在参加限时体验前还有剩余的EAP增强版辅助驾驶试用时长,当完成本次FSD智能辅助驾驶限时体验后,特斯拉会继续延续您的EAP增强版辅助驾驶试用体验。(编译/汽车之家 颜欢)
文章标签
点赞
评论
收藏
分享
举报/纠错
作者其他作品
进入主页
扫码下载汽车之家App
© 2026 汽车之家 www.huanglqi.top
京公网安备 11010802000104号
京ICP备09113703号-1
信息网络传播视听节目许可证: 0110553
广播电视节目制作经营许可证
公司名称:北京车之家信息技术有限公司
中央网信办违法和不良信息举报中心
违法和不良信息举报电话:400-868-5856
举报邮箱:jubao@autohome.com.cn
京ICP备09113703号-1
信息网络传播视听节目许可证: 0110553
广播电视节目制作经营许可证
公司名称:北京车之家信息技术有限公司
中央网信办违法和不良信息举报中心
违法和不良信息举报电话:400-868-5856
举报邮箱:jubao@autohome.com.cn


